
集设计、研发、生产和销售为一体的强技术导向型功率芯片供应商【中晶新源(SiNESEMI)】重磅发布120V-TOLL封装 MOSFET- SMT12T01AHTL。该器件具备行业领先的超低导通阻抗及电气性能,在电动汽车、无人机、电动摩托车、电动自行车、电池保护及通信电源等高功率密度、大电流应用中表现出高效率、高可靠性和高稳定性,已被多家标杆客户验证进入量产。
中晶新源 (SiNESEMI) 坚持高品质、专注创新、可持续打造技术领先、差异化、高效率与高附加值,不断为广大客户创造中晶 “独特” 价值!SMT12T01AHTL 量产即实现高效供货支持,助力客户高效能方案冲刺拓展,协同打造又一 “共享共赢” 成功案例。
随着汽车电气化趋势加速推进,车载48V系统备受整车厂关注。中晶新源基于自身技术优势,不断拓展车规级产品布局并将推出 80 ~ 120V TOLL车规产品,为48V [DC/DC] 、[Power Train (Motor Driver)] 应用提供更高效、更安全、更低成本的解决方案。
这款 393A、120V / N 沟道功率 MOSFET具有宽SOA、强雪崩能力和极低的通态电阻 (RDS(ON)_Typ 1.35mΩ),同时具备快速的开关能力 (Qg 仅为135nC),能显著降低系统功率损耗,符合日益严苛的能效标准。
SMT12T01AHTL 成功将低导通电阻和大电流承载能力相结合,进一步为高可靠性、高效率的应用带来最高功率密度,同时也能减少大电流应用 MOSFET 的数量,用更少的器件实现更大的过电流能力,从而节省整个系统成本。

导通阻抗RDS(ON)代表器件导通状态下的阻值功耗,愈低愈佳
FOM为性能品质因子,数值越小代表技术越领先
相比传统的TO263-3L & TO263-7L封装,TOLL封装的PCB占板面积减少了20%,高度降低了50%,电路板空间减少了60%,非常适用于低压大电流的高功率应用领域。低寄生电感可以减小MOSFET开关过程中的尖峰电压、振铃、噪声,卓越的EMI能力为中高频应用提供强大的技术支撑。

高可靠性-Wettable Frank 引脚设计,不仅增强了Solderability焊接能力,而且便于器件PCB焊接AOI的检测,进一步提升器件板级可靠度。


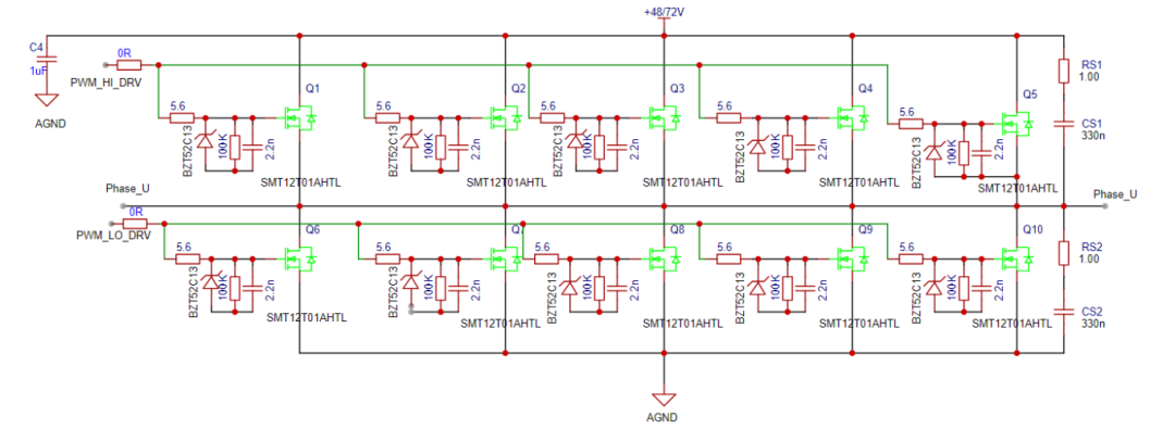
【电路原理图】

【电驱部分测试波形】

【BMS 充放电保护测试波形】

【MOSFET 五颗并联外围电路设计参考】

以上产品均已量产销售。欲了解更多信息,请访问中晶新源官方网站:www.sinesemi.com 或联系 sales@sinesemi.com。
- END -