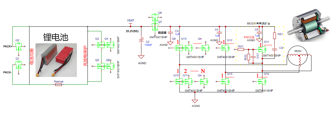
中晶新源为工业无人机应用提供专业级功率MOSFET解决方案。针对工业无人机在巡检、安防、物流运输等多样化应用场景中的严苛需求,产品通过优化的大电流设计、超低导通电阻和卓越的开关特性,显著提升无人机动力系统的效率和可靠性。独特的参数分档管理技术确保器件Vth等关键参数的高度一致性,完美支持多管并联应用,为工业无人机在高功率工作条件下提供稳定、高效的功率转换保障,助力实现更长的续航时间和更安全的飞行表现。
超低Rds(on) 显著降低导通损耗
优化的开关特性减少开关损耗
超高电流承载能力
宽SOA安全工作区设计
抗冲击性能优异

更多产品