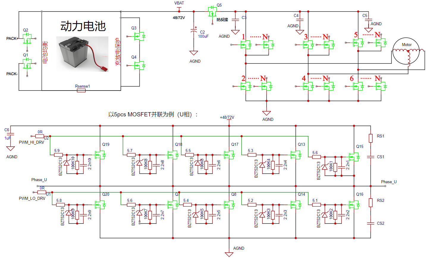
随着电池技术(从铅酸电池到锂电池)和半导体技术的进步,电动车行业迎来显著变革,续航里程和环保性能大幅提升,应用场景也从两轮车扩展到三轮车、工程用车等领域。中品新源针对电动摩托车、电动自行车、电动叉车及电动清扫车等应用,开发了高性能MOSFET产品系列,专为电机控制系统优化,具备卓越的抗冲击能力和稳定性,即使在堵转等严苛工况下仍能可靠运行,助力电动车行业高效、安全发展。
极低的FOM(品质因数)值,优化导通损耗和开关性能,提升电机驱动效率
强抗冲击能力:在堵转、过流等恶劣条件下稳定工作,确保系统安全性和耐用性
产品参数一致性强,性能稳定,获终端市场广泛认可
配合锂电池技术,助力延长续航里程,推动绿色出行

更多产品