采用微沟槽场截止IGBT/SiC MOS/SBD低损耗芯片并适配高可靠性的HF3/HF5/HB2/HB3封装的产品,可提升光伏电站能量转换效率并提高系统可靠性,覆盖全领域的组串式和集中式光伏系统。针对光伏应用,中晶新源优化的 650V/1000V/1200V IGBT,实现超低动静态损耗,提升系统效率。
高性能 2000V SiC BOOST产品,简化MPPT电路设计,提升系统效率
改进的 HF3 和 HF5封装,客制化的pin针工艺及布局,覆盖多样化的光伏组串场景
改进的HB2和HB3封装,长期工作结温高达175℃,提升系统功率密度
器件一致性高、均流好,易于并联应用,可提高系统可靠性和鲁棒性,易于系统扩容
根据应用及过载需求,可提供最优的产品方案 (封装优化,芯片配置)
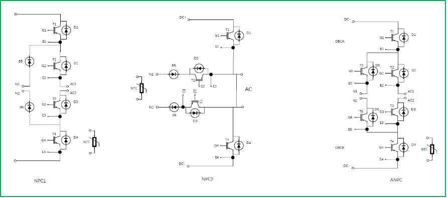
DC/AC 并网

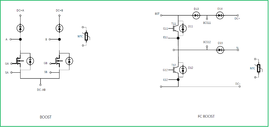
DC/DC 升压
