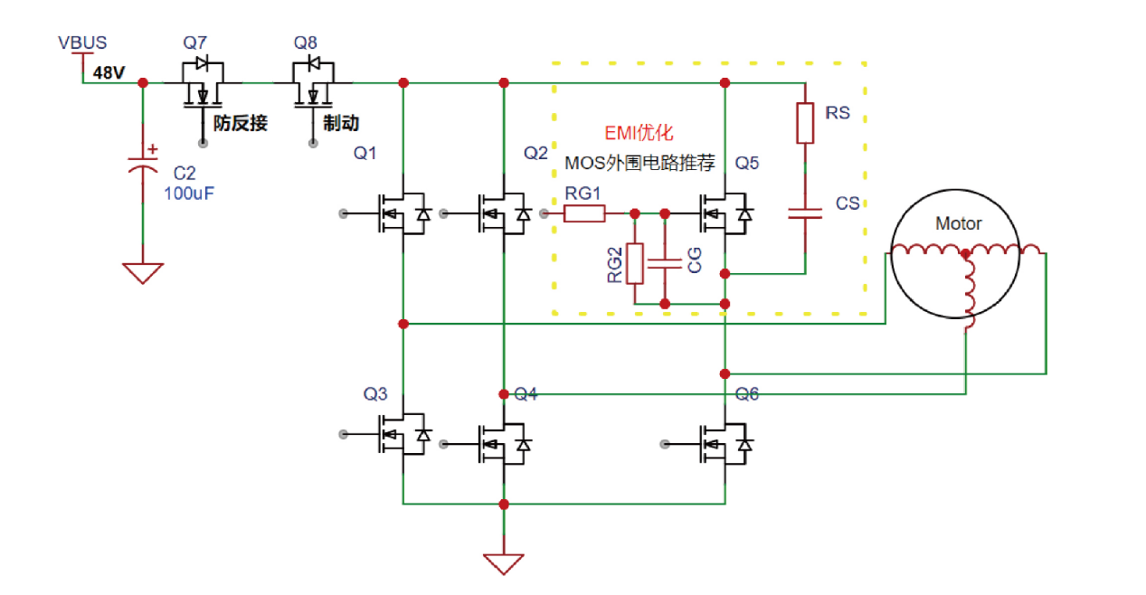
中晶新源SGT MOSFET为人形机器人应用提供高性能的功率解决方案。凭借突破性的超低Rds(on)和优化的品质因素FOMg等核心技术,完美解决了机器人系统对高效率、高功率密度和可靠性的严苛要求。特别针对机器人关节驱动系统进行优化,通过创新的并联均流技术和VGS(th)分档管理,显著提升大功率电机控制的稳定性,同时降低系统复杂度和整体成本。在应对机器人频繁启停、堵转等极端工况时,展现出卓越的鲁棒性和耐久性,是人形机器人动力系统的理想选择。
超低Rds(on)大幅降低导通损耗
优化的FOMg品质因素显著改善开关性能
宽SOA安全工作区超强抗冲击能力
加强版内生RC snubber电路

更多产品